| নং | শিরোনাম | সেবার ধাপ | কার্যকলাপ |
|---|---|---|---|
| | |||
| ১ | নথি কার্যক্রম | দেখুন | |
| ২ | ভূমি পরিমাপের একক | দেখুন | |
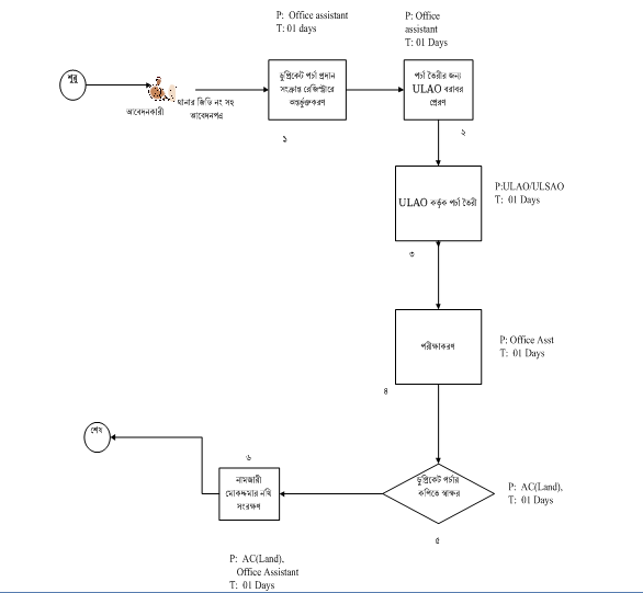
| ৩ | নামজারী ও জমাভাগ কেসের ডুপ্লিকেট পর্চা প্রদান | দেখুন | |
| ৪ | নামজারী ও জমাভাগ আদেশের নকল প্রদান | দেখুন | |
| ৫ | নামজারী-জমাখারিজ প্রসেস ম্যাপ | দেখুন | |
| ৬ | জলমহল ইজারা প্রদানের প্রসেস ম্যাপ | দেখুন | |
| ৭ | অকৃষি খাস জমি বন্দোবাস্ত প্রসেস ম্যাপ | দেখুন | |
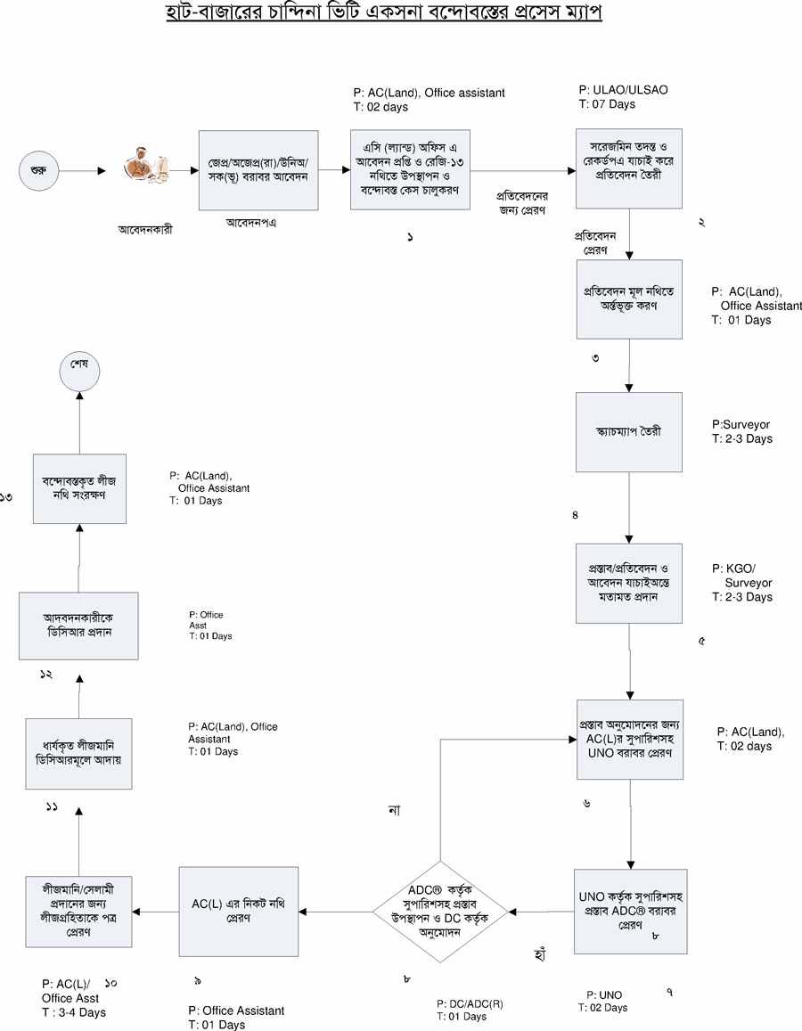
| ৮ | একসনা বন্দোবস্ত প্রসেস ম্যাপ | দেখুন | |
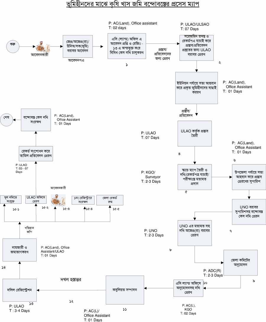
| ৯ | ভূমিহীনদের খাসজমি বন্দোবাস্তের প্রসেস ম্যাপ | দেখুন |